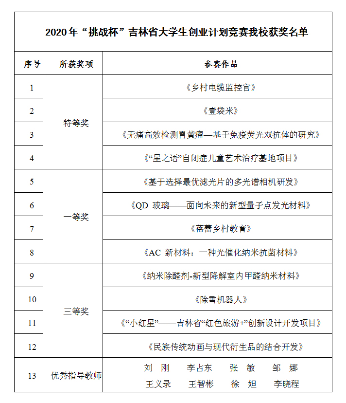
近日,由共青团吉林省委、吉林省教育厅、吉林省人力资源和社会保障厅、吉林省科学技术协会、吉林省学生联合会共同主办的2020年“挑战杯”吉林省大学生创业计划竞赛落下帷幕。本届大赛共收到来自全省包括吉林大学、东北师范大学在内的46所高校推报的696件作品参赛。经过专家评审、公开答辩等环节,最终41件作品获评省级“特等奖”,50件作品获评省级“一等奖”。Beat365官网选送的作品经过层层角逐最终荣获省级“特等奖”4项、“一等奖”4项、“三等奖”4项,其中5件作品代表吉林省推报全国总决赛(推报国赛数量位列全省第二),8名教师获评省级“优秀指导教师”,学校获评省级“优秀组织单位”。突破Beat365官网在该项赛事上所获历史最好成绩。

“挑战杯”竞赛是由共青团中央、教育部、中国科协、全国学联共同主办的一项具有导向性、示范性和群众性的全国竞赛活动,被誉为中国大学生科技创新创业的“奥林匹克”盛会,于1989年开始举办,是目前国内大学生最关注、最热门的全国性竞赛,也是全国最具代表性、权威性、示范性、导向性的大学生竞赛。今年大赛启动以来,校团委、创业就业处高度重视,成立相关领导小组,积极引导Beat365官网学生的课外科研和学生创业活动,对学校申报的63件参赛作品逐一进行培训指导,组织校内、外各学科领域专家组成专家组,担任作品的评审和指导工作。此次因疫情无法举办线下赛事,校团委、创业就业处加强宣传动员,注重组织协调、指导培训等工作,让更多的青年学子参与到大赛中来,营造了浓厚的校园学术科技创新氛围。
“挑战杯”大学生创业计划竞赛也是服务学校创新拔尖人才培养、服务学生成长成才的重要抓手,是有效衔接一二课堂的重要载体。本次大赛中,Beat365官网广大青年学生充分发扬青年人勇于创造、勇于探索的创新精神,学于思、践于行,将理论与实践相结合,在探索实践中不断发现问题、解决问题,提升自身创新创业能力。未来,校团委、创业就业处将继续紧密结合Beat365官网应用型人才培养目标,服务Beat365官网创新创业人才培养,搭建契合青年成长需求的第二课堂创新创业教育平台,培养敢想、敢拼、敢“创”、可为、有为的有志青年。
